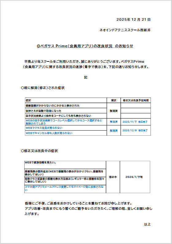
ペガサスPrime(会員用アプリ)の改良状況のお知らせ 2025.12.29 お知らせ(全般) 日頃より、当スクールをご利用いただき、誠にありがとうございます。 ペガサスPrime(会員用アプリ)の改良状況のお知らせとなります。 以下をご確認ください。 前の記事 次の記事 お知らせ(全般) イベント レッスン キャンペーン