MENU
MENU
体験レッスン
体験レッスン
タイムテーブル
タイムテーブル
4月期タイムテーブルを見る
レッスン
カレンダー
レッスン
カレンダー
2026年のレッスンカレンダーを見る
お問い合わせ
お問い合わせ
よくある質問
よくある質問
アクセス
アクセス
入会申込は
こちら
MENU
テニスはじめての方
体験申込はこちら
テニス経験者の方
体験申込はこちら
見学申込は
こちら
会員の方は
こちら
Menu
Close
4月期
タイムテーブル
を見る
2026年の
レッスンカレンダー
を見る
入会について
体験レッスン
会員の方はこちら
スクールについて
施設紹介
料金について
コーチ紹介
レンタルコート
レッスンについて
一般クラス
キッズ・ジュニアクラス
RECジュニアプログラム
会員の方
WEB振替
振替システム
継続と退会について
スタッフ募集
アクセス
お問い合わせ
よくあるご質問
Close
>コーチ変更・お休み予定のお知らせ
HOME
お知らせ・ニュース
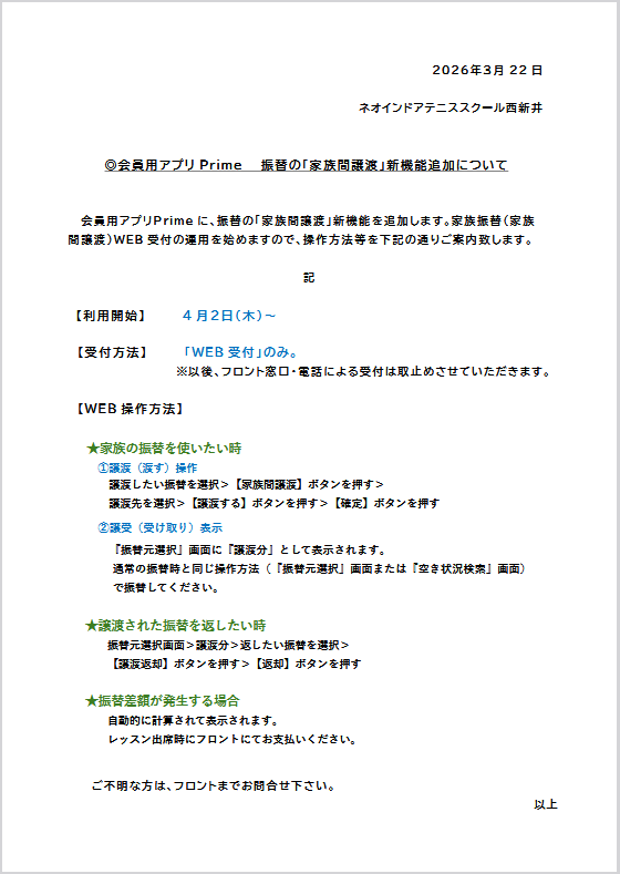
会員用アプリ Prime 振替の「家族間譲渡」新機能追加
お知らせ・ニュース
お知らせ(全般)
イベント
レッスン
キャンペーン
会員用アプリ Prime 振替の「家族間譲渡」新機能追加
2026.3.22
お知らせ(全般)
前の記事
次の記事
お知らせ(全般)
イベント
レッスン
キャンペーン